高性能钢铁材料及其应用省部共建协同创新中心(国际钢铁研究院)
中心首页
中心概况
中心简介
现任领导
学术委员会
实验资源
(协同创新中心)实验资源
(分析测试中心)实验资源
研究队伍
研究团队
核心师资
科研成果
科研项目
科研奖励
人才培养
优秀研究生
学术交流
学术交流
新闻中心
新闻中心
招生招聘
招生信息
招聘信息
下载中心
联系我们
中心首页
· 正文
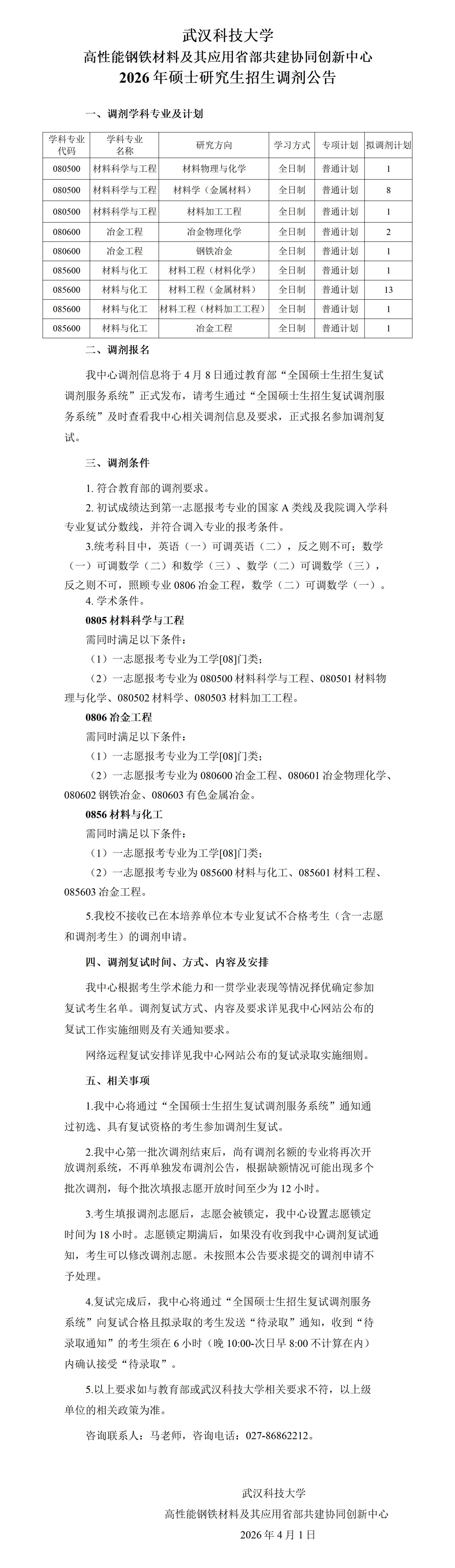
协同创新中心2026年硕士研究生招生调剂公告
发布时间:2026-04-01 发布者: 点击:
下一条:
协同创新中心2026年硕士研究生招生复试工作实施细则
【
关闭
】